银行网点也可以办理政务服务了!1月3日,广东省政务服务数据管理局携手建行广东省分行宣布“百项政府服务网点”。从即日起,市民们到银行网点不仅可以办理存、贷、汇等金融业务,还以在银行网点24小时办理社保、公积金、工商、税务、公安等113政务服务业务。

据介绍,建设银行广东省分行是全省首家与省政务服务数据管理局联合实施“百项政务服务进网点”的商业银行,政务服务将在首批300个建行网点、1500台智慧柜员机上线,全面覆盖广东省各地级市和全部县级行政区域的建设银行网点。
只需要在建设银行网点的智慧柜员机上简单操作,就可以轻松自助办理政务服务了。1月3日,记者在建行广东省分行现场体验,只需要插入身份证进行验证身份后,无需提供额外纸质资料,按照提示操作,便可以打印出来相关证明材料了。
“现在去一趟建行就能办两件事,真的太方便了,我要实名点赞。”市民李先生表示,“在建行的智慧柜员机可以打印不动产登记证明,以后办理个人住房贷款业务又可以少跑一趟了!”
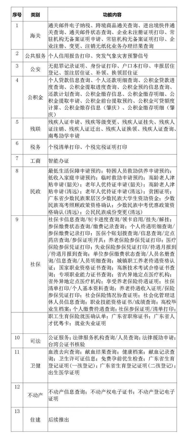
记者从建行广东省分行获悉,本次第一批上线功能涵盖了社保、公积金、工商、税务、公安、残联、司法、不动产、住建、海关、民政、卫健、公共服务等13个大类共113项,包括了身份证及户口簿复印件、出生医学证明、个税完税证明、个人信用报告等高频政务事项,还可提供不动产登记电子证明、不动产权电子证书等实用查询功能。大部分政务服务功能还可以异地办理,便利广大流动人员办理政务业务。
“本次‘百项政务服务进网点’,将113项高频政务服务事项接入建行智慧柜员机,可以充分发挥银行的网点渠道优势,助力不断扩大政务服务半径,解决企业群众办事最后一米。下一步,我们还将与包括建行在内的金融机构开展深入合作,推出更多更好的在线政务服务产品,让人民群众对改革获得感成色更足。”广东省政府副秘书长、省政务服务数据管理局局长逯峰在启动活动上说。
据了解,省政务服务数据管理局和建行广东省分行还将深入推进该项合作,在功能成熟稳定的基础上进一步拓展银行网点智慧柜员机的政务服务功能清单。同时,建设银行广东省分行还将稳步开放共享自身物理网点渠道资源,在全省1000多家网点、4000多台智慧柜员机全面上线推广政务服务功能。
近年来,国家高度重视以信息化推动治理体系和治理能力现代化,深入推进“互联网+政务服务”发展。建设银行紧扣时代主题,主动承担国有大行的政治责任和社会责任,充分利用自身的金融资源和科技优势,以“金融这把温柔的手术刀”解决政府治理难点、社会发展堵点、百姓关注热点问题。
建行广东省分行行长刘军表示,建行广东省分行从纵深推进“三大战略”的角度开展智慧政务建设,发挥金融科技优势,深化普惠服务,开放渠道共享,近年来与各政府部门联合创新推出了“非税缴费平台”“云缴税(费)”“智能办照”等全国首创便捷政务服务,也与“粤省事”平台互联互嵌服务功能,助力政府提升现代化政务服务能力。
据悉,除了“百项政务服务进网点”项目合作以外,广东省政数局与建设银行广东省分行还就“粤省事”、“粤商通”、广东政务服务网等数字政府产品与“手机银行”“网上银行”“微信公众号”等金融服务渠道开展深度合作对接。
有哪些业务政务可以在银行办理呢?看这里↓↓↓

南方日报记者 陈颖

